[elektro] LM339N + KTY81 rajz?

gyapo gyapo at freemail.hu
Sun Apr 28 11:29:24 CEST 2013


> melyik netes kapcsolási rajz kellene ehhez?

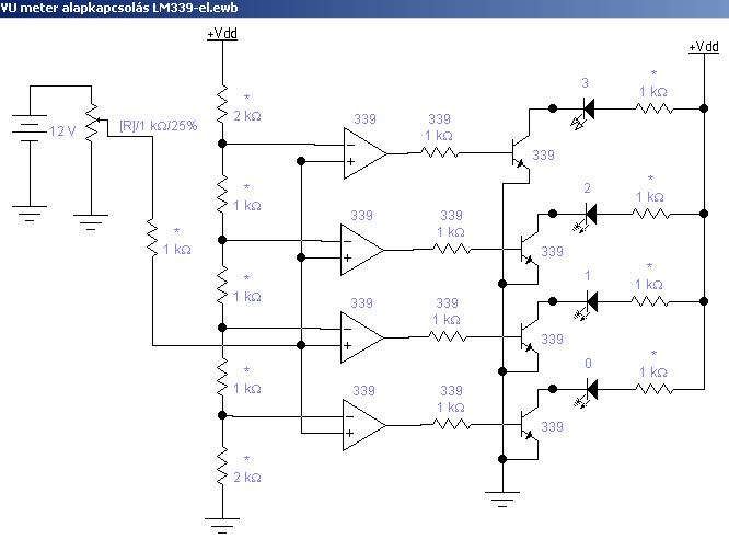
Alapkapcsolás:
http://www.hobbielektronika.hu/forum/getfile.php?id=42349

Kell egy kis pozitív visszacsatolás, hogy legyen hiszterézis, és 
hirtelen váltson a két szélső érték között.

Üdv.: gyapo



More information about the Elektro mailing list